Category:SDMX 2.1 Structures

From FMR Knowledge Base
Revision as of 04:46, 19 December 2019 by Glenn (talk | contribs) (Created page with "SDMX Structures are a collection of metadata entities or artefacts that together make up the SDMX Information Model. 700px")
(diff) ← Older revision | Latest revision (diff) | Newer revision → (diff)
Jump to navigation Jump to search

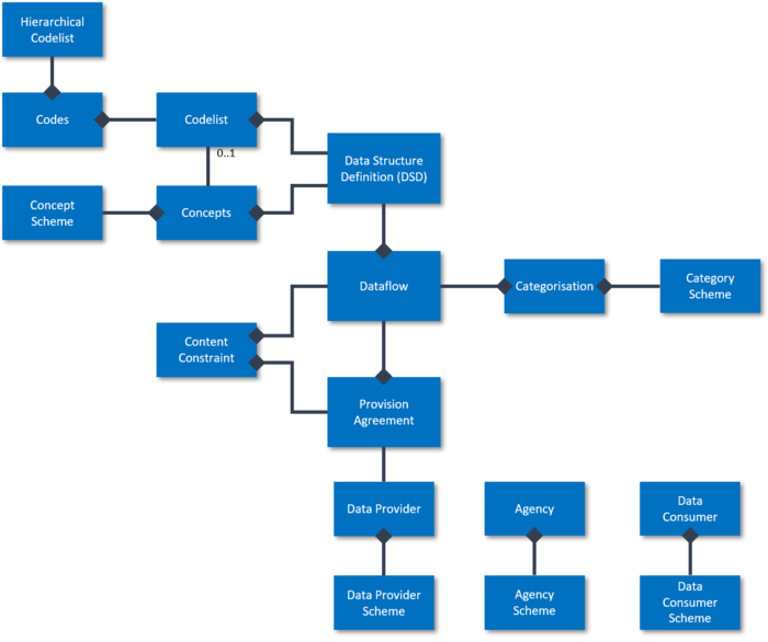
SDMX Structures are a collection of metadata entities or artefacts that together make up the SDMX Information Model.

SDMX Information Model - Core Artefacts.png