File:FR Process Example.jpg

From FMR Knowledge Base
Revision as of 03:01, 2 February 2021 by Mnelson (talk | contribs)
(diff) ← Older revision | Latest revision (diff) | Newer revision → (diff)
Jump to navigation Jump to search
Original file(1,080 × 1,200 pixels, file size: 50 KB, MIME type: image/jpeg)

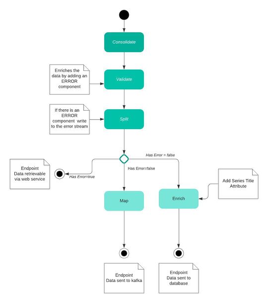
Data Process Example

File history

Click on a date/time to view the file as it appeared at that time.

Date/TimeThumbnailDimensionsUserComment
current03:01, 2 February 2021Thumbnail for version as of 03:01, 2 February 20211,080 × 1,200 (50 KB)Mnelson (talk | contribs)
  • You cannot overwrite this file.

The following page uses this file: